Visa Update – Ukrainians in Australia (ENG)
The Australian Government remains committed to supporting Ukrainians and their family members who are temporarily in Australia as a result of the war in Ukraine. Info in English
Оновлення по візі – Українці в Австралії (УКР)
Уряд Австралії продовжує підтримувати українців та членів їх сімей, які тимчасово перебувають в Австралії внаслідок війни в Україні. Інформація українською

VISA UPDATE – Next steps after 31 July deadline
Following discussions with the Minister for Immigration and by working closely with the Department of Home Affairs (DHA), the Australian Federation of Ukrainian Organisations (AFUO) is pleased to announce further visa support for Ukrainians in Australia.
www.ozeukes.com
Refugee Legal (ENG)
Community feedback has suggested that the 866 Protection visa application is difficult to understand and is complicated. In order to help our Ukrainian Displaced Persons (DPs) navigate the visa process, the AFUO has partnered with Refugee Legal who are ready to help fill out applications and provide free legal advice.
The AFUO encourages all Ukrainian nationals who plan to apply for the 866 Protection visa to seek professional advice from Refugee Legal in order to fill out and submit the visa application correctly, as well as minimize potential mistakes.
REFUGEE LEGAL – Contact details
Tel Advice: Call 9413 0100 – Wed & Fri: 10am to 2pm
“Fast Track” Legal Help – Call: 03 9413 0101 or Email: clinic@refugeelegal.org.au
Info in English
The AFUO encourages all Ukrainian nationals who plan to apply for the 866 Protection visa to seek professional advice from Refugee Legal in order to fill out and submit the visa application correctly, as well as minimize potential mistakes.
REFUGEE LEGAL – Contact details
Tel Advice: Call 9413 0100 – Wed & Fri: 10am to 2pm
“Fast Track” Legal Help – Call: 03 9413 0101 or Email: clinic@refugeelegal.org.au
Info in English
Refugee Legal (УКР)
Відгуки громади свідчать про те, що заявку на 866 Protection візу важко зрозуміти та вона складна. Щоб допомогти нашим українським переміщеним особам (ПО) орієнтуватися у візовому процесі, СУОА співпрацює з Refugee Legal, яка готова допомогти заповнити заяви та надати безкоштовну юридичну консультацію.
СУОА заохочує всіх громадян України, які планують подати заяву на 866 Protection візу, звернутися за професійною консультацією до Refugee Legal, щоб правильно заповнити та подати анкету на візу, а також мінімізувати можливі помилки.
REFUGEE LEGAL – Контакти:
Tel Advice: Call 9413 0100 – Wed & Fri: 10am to 2pm
“Fast Track” Legal Help – Call: 03 9413 0101 or Email: clinic@refugeelegal.org.au
Інформація українською
СУОА заохочує всіх громадян України, які планують подати заяву на 866 Protection візу, звернутися за професійною консультацією до Refugee Legal, щоб правильно заповнити та подати анкету на візу, а також мінімізувати можливі помилки.
REFUGEE LEGAL – Контакти:
Tel Advice: Call 9413 0100 – Wed & Fri: 10am to 2pm
“Fast Track” Legal Help – Call: 03 9413 0101 or Email: clinic@refugeelegal.org.au
Інформація українською

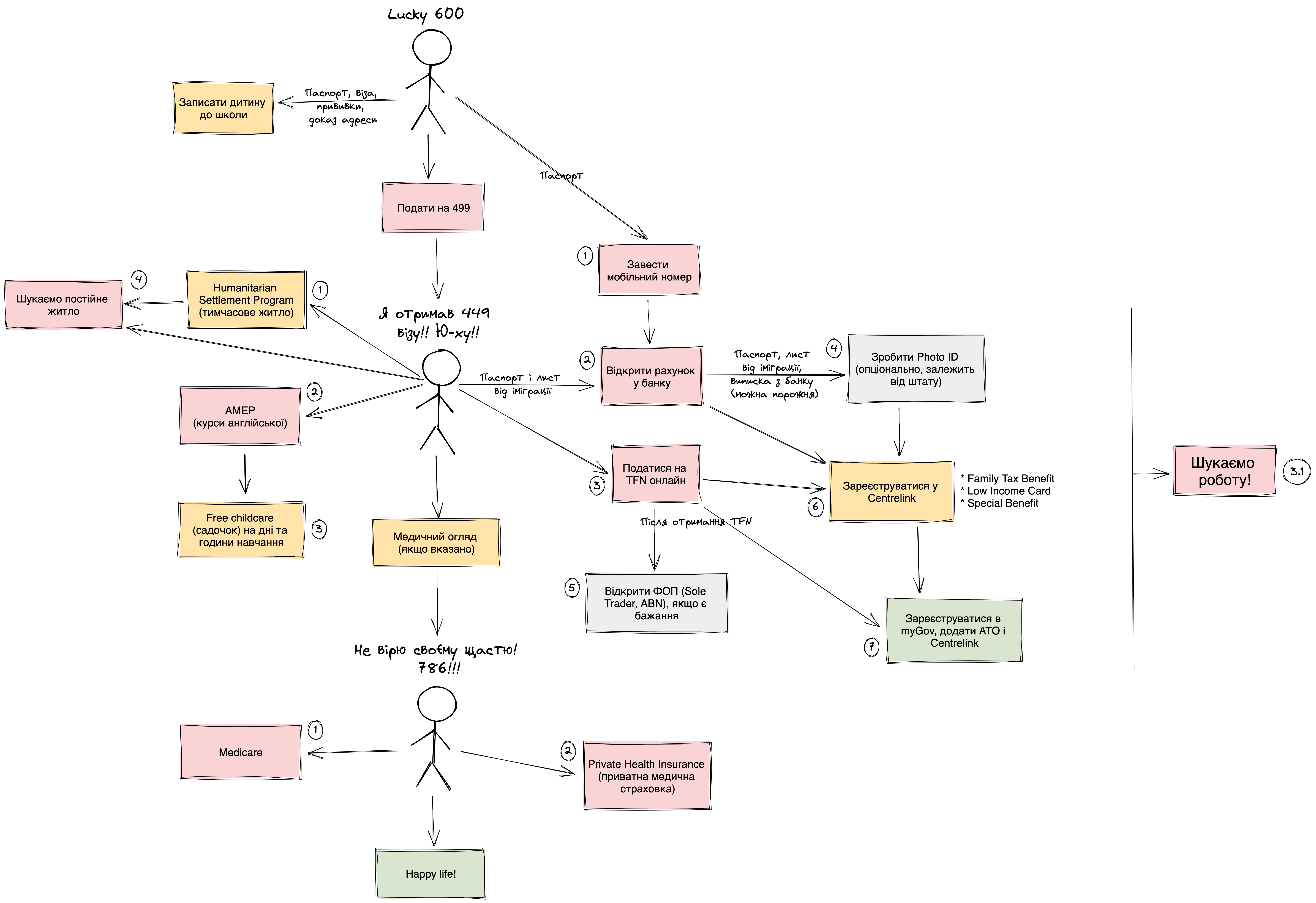
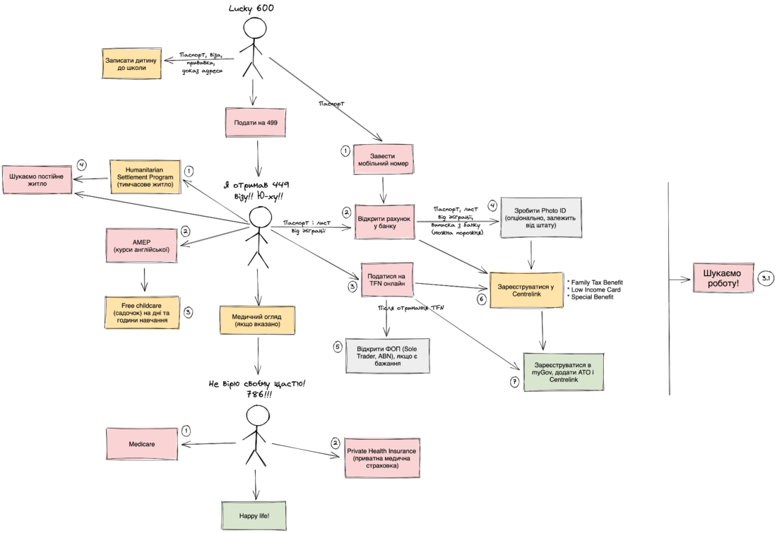
Visa – FAQ | Австралійська віза – Відповіді на найпоширеніші питання
Ця інформація стосується лише тих, хто має візу 786
ukrainians.org.au
Україномовні Міграційні Агенти
Artem Butenko
Migration Agency Name: Beaura Visa
Migration Agent License: #1576125
Member of Migration Institute of Australia, membership number #12430
Website: https://australianimmigrationservices.com
Speciality: Employer-Sponsored Visas (skilled and training), other work visas, Global Talent Visas, Parent visas, Protection visas.
Nadiia Zdielnik
Migration Agency Name: ACHANGE Consultancy
MARN: 1569520
mobile :+61422354850
address: Level 4, 29 Kiora Road, Miranda, NSW 2228
web: www.achange.com.au
e-mail: info@achange.com.au


